New Alzheimer's Research Reveals a Single Molecular Switch for Memory Loss
Groundbreaking research from Stanford University suggests Alzheimer's disease may destroy memory by activating a single molecular receptor that instructs neurons to prune their own connections. The study reveals that both amyloid beta proteins and inflammatory molecules converge on the same LilrB2 receptor, triggering synapse loss. This discovery challenges the view of neurons as passive victims, showing they actively participate in their own decline. The findings point toward new therapeutic strategies that could protect synapses directly, offering hope beyond current amyloid-focused drugs.
Alzheimer's disease represents one of the most formidable challenges in modern medicine, characterized by the progressive and devastating loss of memory and cognitive function. For decades, research has focused on two primary culprits: the accumulation of amyloid beta plaques and chronic brain inflammation. A groundbreaking study from the Wu Tsai Neurosciences Institute at Stanford University, published in Proceedings of the National Academy of Sciences, now suggests these two pathways may not work independently. Instead, they converge on a single molecular switch—a receptor called LilrB2—that actively signals neurons to erase their own synaptic connections, the very foundations of memory.

The Discovery of a Shared Pathway
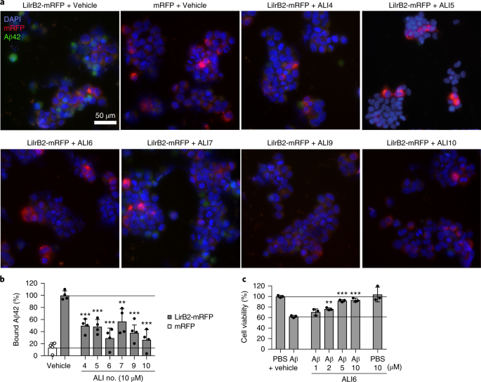
The research, led by Professor Carla Shatz, builds upon years of investigation into the LilrB2 receptor. In 2013, her team demonstrated that amyloid beta could bind to this receptor, triggering a cascade that leads to synapse removal. The new study sought to answer whether inflammatory processes, another major driver of Alzheimer's, might use the same doorway.
The team screened molecules from the complement cascade, a part of the immune system involved in inflammation. They identified a specific protein fragment, C4d, that bound strongly to the LilrB2 receptor. To test its effect, researchers injected C4d into the brains of healthy mice. The result was striking and direct: the inflammatory molecule caused the rapid stripping of synapses from neurons. This finding, detailed in the source material, provides compelling evidence that both amyloid beta and inflammation hijack the same biological mechanism to cause damage.
Neurons: Active Participants, Not Passive Victims
This research challenges a long-standing assumption in neuroscience. The prevailing view has been that brain immune cells, called microglia, are the primary actors in destroying synapses in Alzheimer's. The Stanford study flips this script, suggesting neurons themselves are active participants in the process.
"Neurons aren't innocent bystanders," Shatz stated in the research summary. "They are active participants." The LilrB2 receptor sits on the surface of neurons. When activated by either amyloid beta or inflammatory signals like C4d, it initiates a program within the neuron to dismantle its own connections. This redefines our understanding of the disease's pathology, moving from a model of external attack to one of corrupted internal signaling.

Implications for Treatment Beyond Amyloid
The therapeutic implications of this discovery are significant. Current FDA-approved Alzheimer's drugs, such as lecanemab and aducanumab, primarily work by clearing amyloid plaques. While these represent important advances, their clinical benefits have been modest, and they are associated with notable side effects, including brain swelling and bleeding.
"Busting up amyloid plaques hasn't worked that well, and there are a lot of side effects," Shatz noted. "And even if they worked well, you're only going to solve part of the problem." By identifying LilrB2 as a convergence point for multiple pathological triggers, the research opens a new avenue for drug development. Therapies designed to block this receptor could potentially protect synapses from destruction caused by both amyloid and inflammation, offering a more direct defense of memory itself.
The Future of Alzheimer's Research and Therapy
This study, supported by the National Institutes of Health and the Knight Initiative for Brain Resilience, underscores the need for a paradigm shift. It suggests that effective treatment may require a multi-pronged approach that addresses the final common pathway of synapse loss, rather than just one upstream cause.
The discovery that a single receptor can be activated by diverse Alzheimer's-related signals offers a promising and simplified target. Future research will likely focus on developing precise inhibitors for the LilrB2 receptor and understanding the full network of molecules involved in this pruning pathway. Protecting the brain's synaptic architecture could be the key to halting memory decline, providing new hope for the millions affected by this disease.




